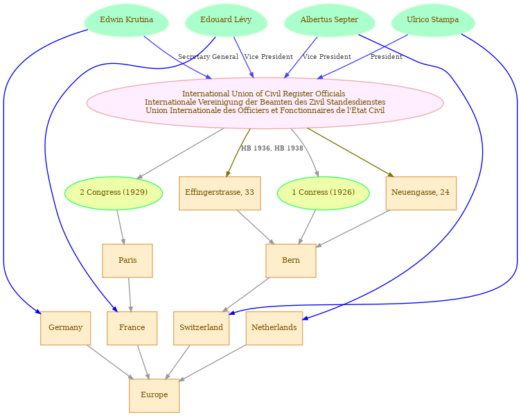
International Union of Civil Register Officials

International Union of Civil Register Officials , Internationale Vereinigung der Beamten des Zivil Standesdienstes, Union Internationale des Officiers et Fonctionnaires de l'État Civil
Mark for connection search

Founded: 1926
Sources: HB 1931, HB 1936, HB 1938

Officers

Seats

Congresses

Object

To develop international private law and, as far as possible, to unify the different systems of law regarding civil status; to promote the professional training, both theoretical and practical, of civil register officials. (HB 1931, 1938) Développer le droit international privé et uniformiser autant que possible les différentes législations en ce qui concerne l'état civil; favoriser la formation professionnelle tant théorique que pratique des officiers de l'état civil. (HB 1936)

Finances

Annual subscriptions: For associations, 50 Swiss francs; for official authorities, 20 Swiss francs; for individual members, 4 Swiss francs. Pas de cotisation fixe; les dépenses des conférences sont supportées par les délégations. (HB 1936)

General facts

First Congress 1926, at Berne; second, 1929, at Paris. (HB 1938)

Publications

A bulletin is in preparation

Activities

Publication of a series of pamphlets containing a summary of legislation on civil status and particulary on marriage, in German and French (Italien and Dutch copies are also in preparation). A congress in June 1932 in Hamburg is planned. (HB 1931 vs. HB 1936: The Congress in Hamburg was not held) Publication de brochures contenant un résumé des législations, en allemand. (Les exemplaires en français, en italien et en néerlandais sont en préparation.) (HB 1936)

Network