Search
Browse
Organisations
People
Places
Topics
Connections
Bibliography
About / Contact
Crawler-Sitemap
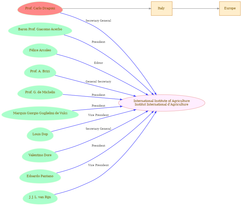
Prof.
Carlo
Dragoni
Mark for connection search
♂
Nationality:
Italian
Roles in Organisations
International Institute of Agriculture
: Secretary General
(1921-1936)
Network